有涉疫地区旅居史要主动报备 涉疫地区来(返)宿人员健康管理措施
文章来源:宿州发布浏览量:发表时间:2022-07-16 13:04
责任编辑:大数据中心
涉疫地区来(返)宿人员健康管理措施
(2022年7月15日)
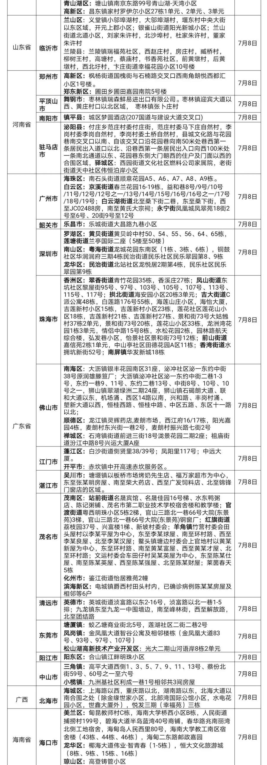
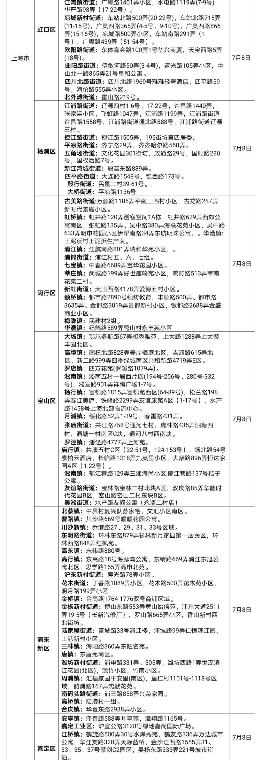
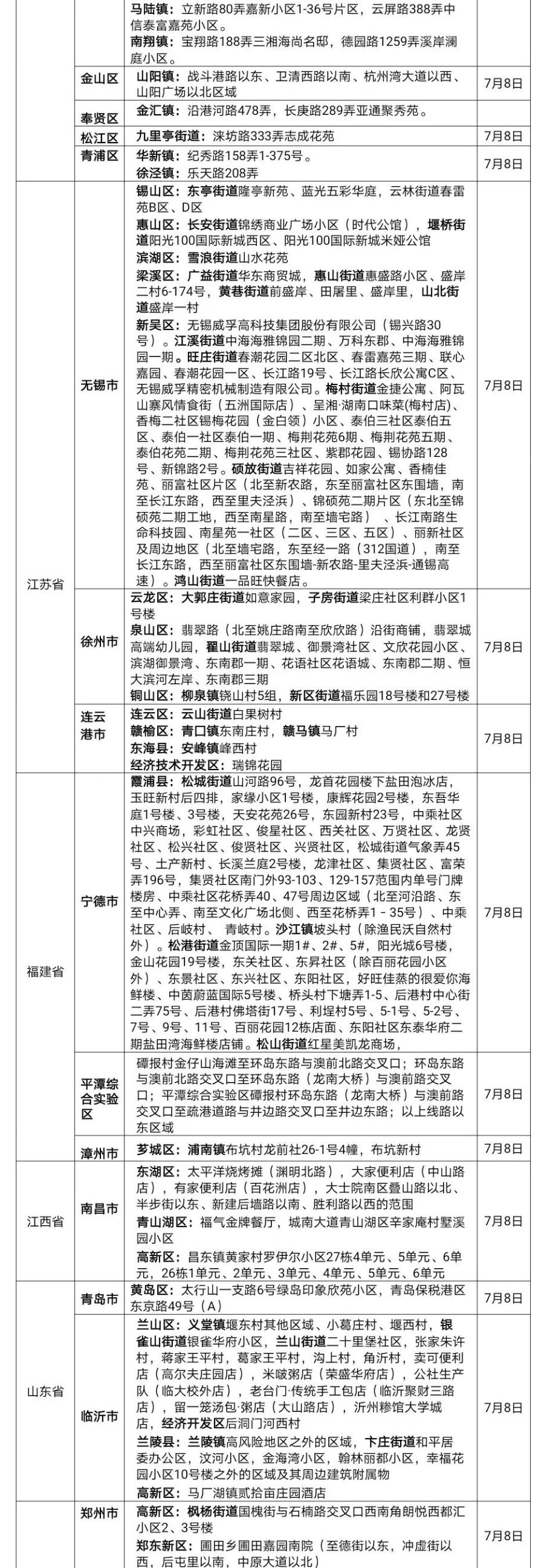
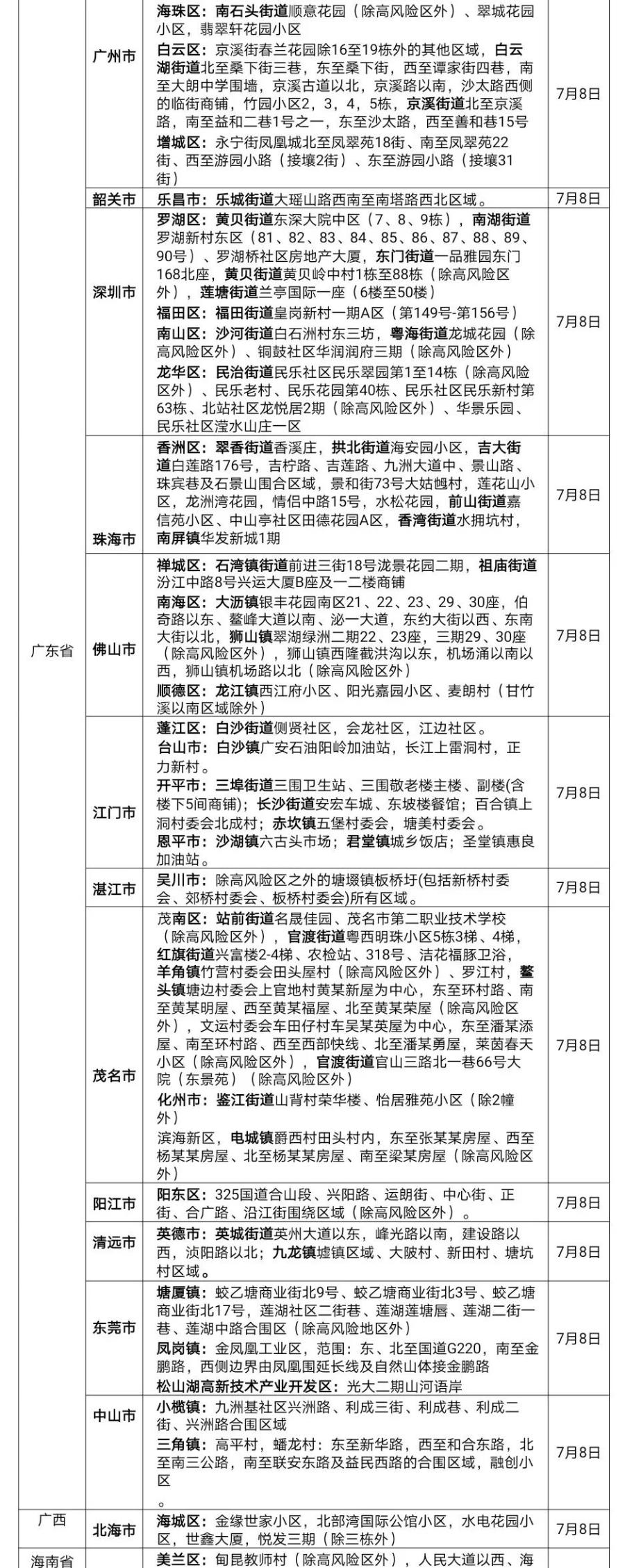
根据《关于印发新型冠状病毒肺炎防控方案(第九版)的通知》(联防联控机制综发〔2022〕71 号)文件要求,结合最新国内新冠肺炎疫情形势,经综合研判,现制定涉疫地区来(返)宿人员健康管理措施清单(见下表)。







宿州市疾控中心
2022年7月15日


