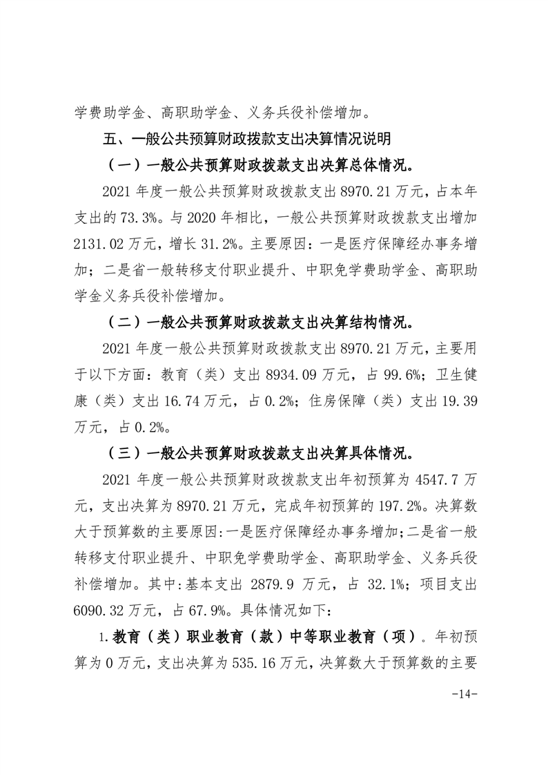
| 索引号: |
null/202209-00001 |
信息分类: |
部门决算情况 |
| 内容分类: |
其他,科技、教育、体育,其他 |
发布机构: |
宿州职业技术学院 |
| 成文日期: |
2022-09-02 |
发布时间: |
2022-09-02 09:38 |
| 文号: |
|
有效性: |
有效
|
| 废止时间: |
暂无 |
关键词: |
|
| 名称: |
宿州职业技术学院2021年度部门决算 |
| 索引号: |
null/202209-00001 |
| 信息分类: |
部门决算情况 |
| 内容分类: |
其他,科技、教育、体育,其他 |
| 发布机构: |
宿州职业技术学院 |
| 成文日期: |
2022-09-02 |
| 发布时间: |
2022-09-02 09:38 |
| 文号: |
|
| 有效性: |
有效 |
| 废止时间: |
暂无 |
| 关键词: |
|
| 名称: |
宿州职业技术学院2021年度部门决算 |
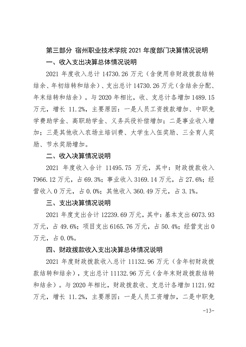
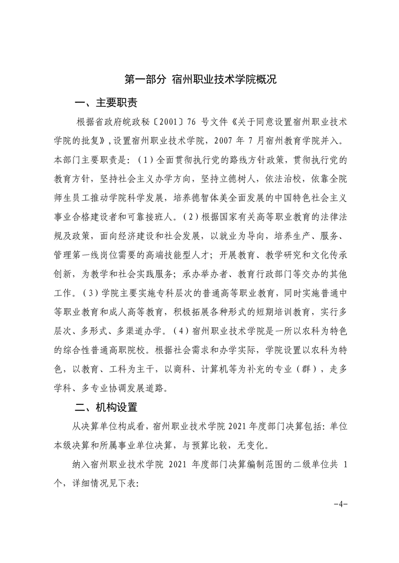
宿州职业技术学院2021年度部门决算
来源:宿州职业技术学院 浏览量:
发表时间:2022-09-02 09:38
编辑:宿州信息公开116