| 索引号: |
null/202202-00001 |
信息分类: |
部门预算情况 |
| 内容分类: |
其他,财政、金融、审计 |
发布机构: |
驻外办 |
| 成文日期: |
|
发布时间: |
2022-02-18 12:57 |
| 文号: |
|
有效性: |
有效
|
| 废止时间: |
暂无 |
关键词: |
|
| 名称: |
宿州市人民政府驻上海办事处2022年预算公开 |
| 索引号: |
null/202202-00001 |
| 信息分类: |
部门预算情况 |
| 内容分类: |
其他,财政、金融、审计 |
| 发布机构: |
驻外办 |
| 成文日期: |
|
| 发布时间: |
2022-02-18 12:57 |
| 文号: |
|
| 有效性: |
有效 |
| 废止时间: |
暂无 |
| 关键词: |
|
| 名称: |
宿州市人民政府驻上海办事处2022年预算公开 |
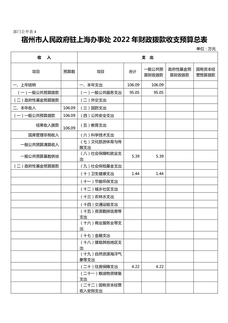
宿州市人民政府驻上海办事处2022年预算公开
来源:驻外办 浏览量:
发表时间:2022-02-18 12:57
编辑:宿州信息公开119