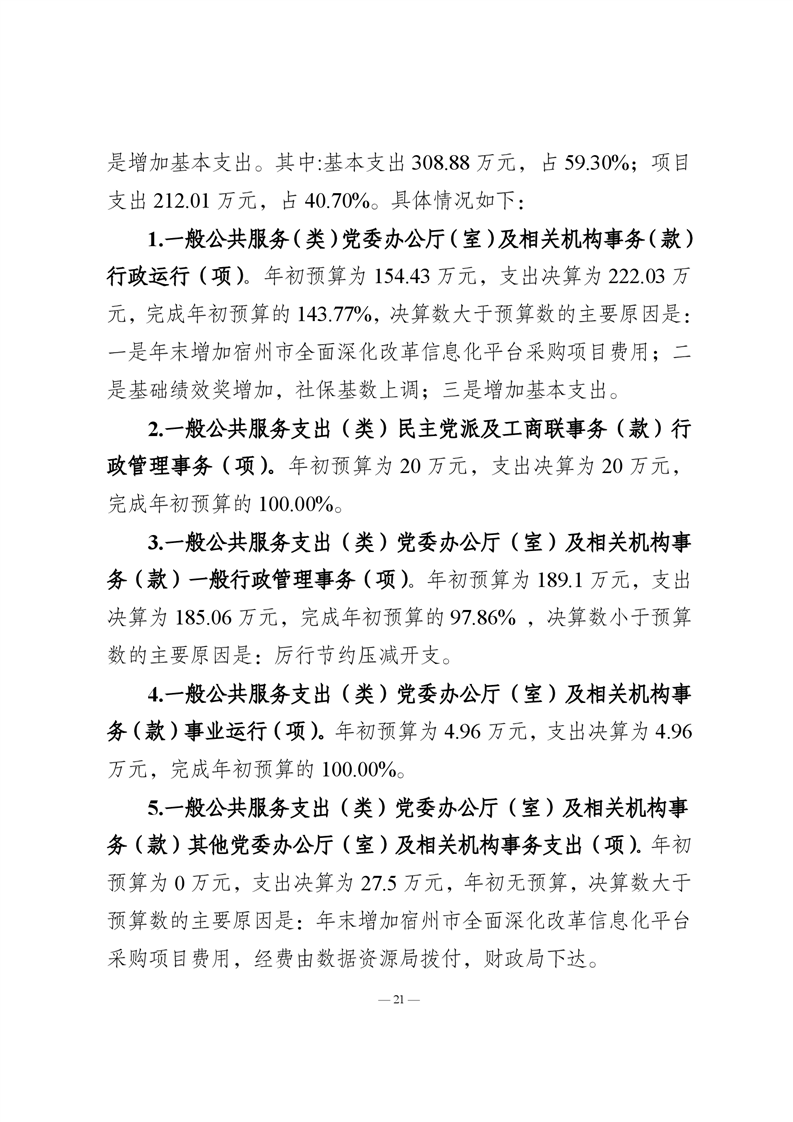
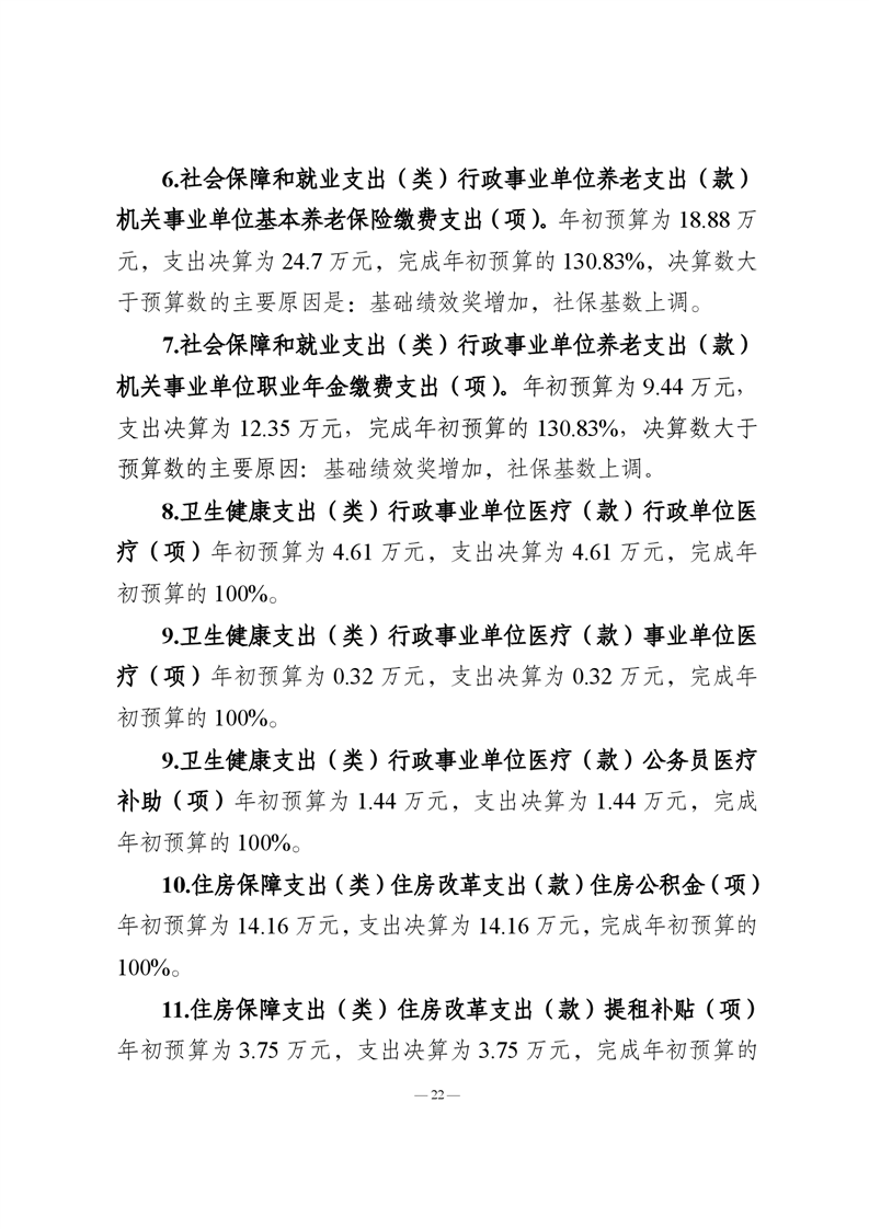
| 索引号: |
/202408-00001 |
信息分类: |
部门决算情况 |
| 内容分类: |
其他,其他,其他 |
发布机构: |
中共宿州市委政策研究室 |
| 成文日期: |
2024-08-27 |
发布时间: |
2024-08-27 12:07 |
| 文号: |
|
有效性: |
有效
|
| 废止时间: |
暂无 |
关键词: |
|
| 名称: |
中共宿州市委政策研究室2023年度部门决算 |
| 索引号: |
/202408-00001 |
| 信息分类: |
部门决算情况 |
| 内容分类: |
其他,其他,其他 |
| 发布机构: |
中共宿州市委政策研究室 |
| 成文日期: |
2024-08-27 |
| 发布时间: |
2024-08-27 12:07 |
| 文号: |
|
| 有效性: |
有效 |
| 废止时间: |
暂无 |
| 关键词: |
|
| 名称: |
中共宿州市委政策研究室2023年度部门决算 |
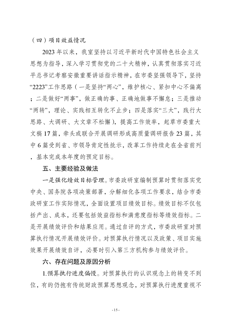
中共宿州市委政策研究室2023年度部门决算
来源:中共宿州市委政策研究室 浏览量:
发表时间:2024-08-27 12:07
编辑:宿州信息公开088