| 索引号: |
/202308-00001 |
信息分类: |
部门决算情况 |
| 内容分类: |
其他,其他,其他 |
发布机构: |
中共宿州市委政策研究室 |
| 成文日期: |
2023-08-24 |
发布时间: |
2023-08-24 10:37 |
| 文号: |
|
有效性: |
有效
|
| 废止时间: |
暂无 |
关键词: |
|
| 名称: |
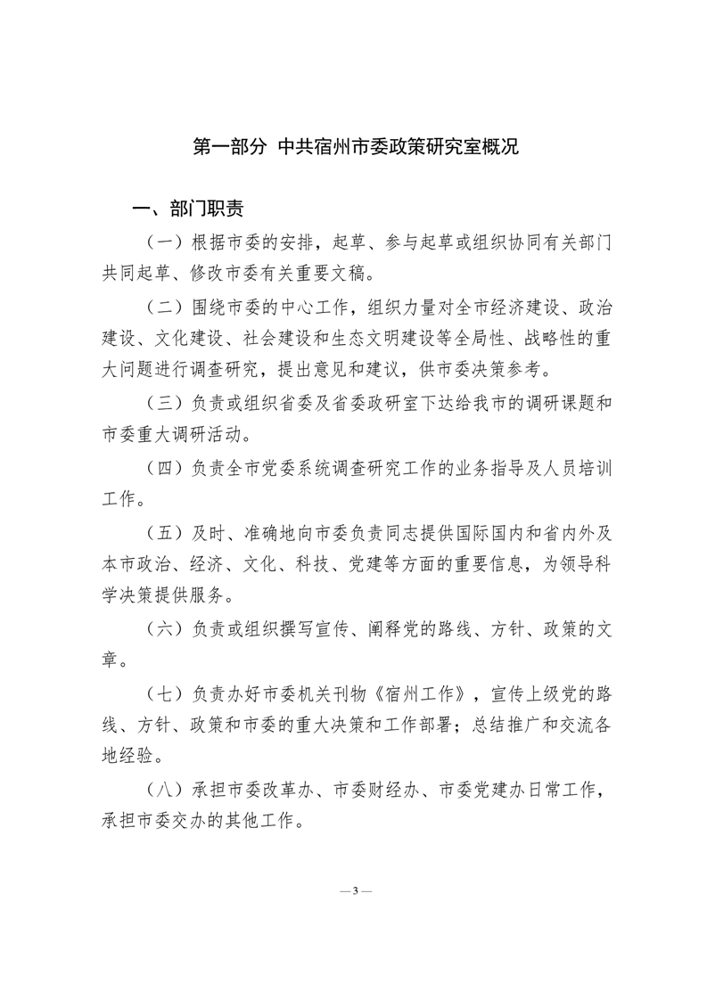
中共宿州市委政策研究室2022年度部门决算公开 |
| 索引号: |
/202308-00001 |
| 信息分类: |
部门决算情况 |
| 内容分类: |
其他,其他,其他 |
| 发布机构: |
中共宿州市委政策研究室 |
| 成文日期: |
2023-08-24 |
| 发布时间: |
2023-08-24 10:37 |
| 文号: |
|
| 有效性: |
有效 |
| 废止时间: |
暂无 |
| 关键词: |
|
| 名称: |
中共宿州市委政策研究室2022年度部门决算公开 |
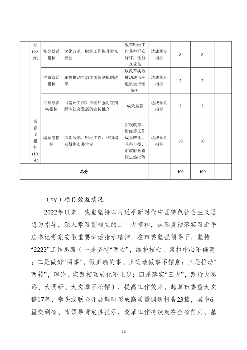
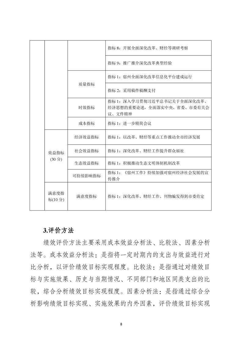
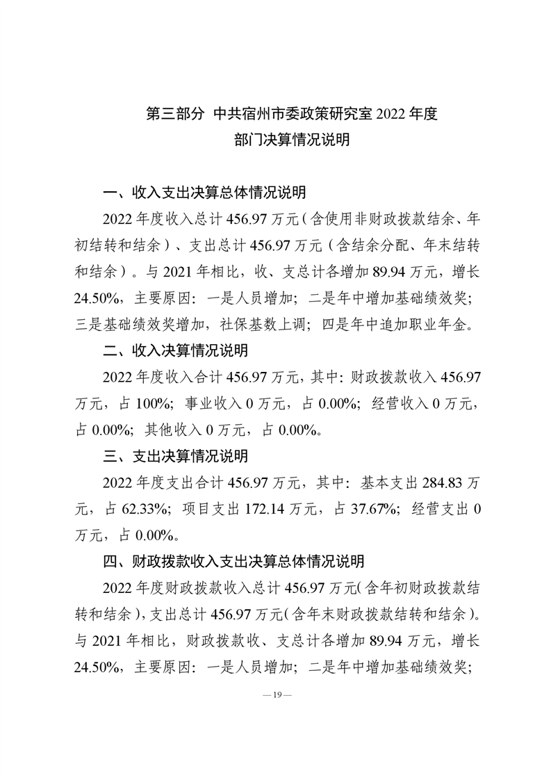
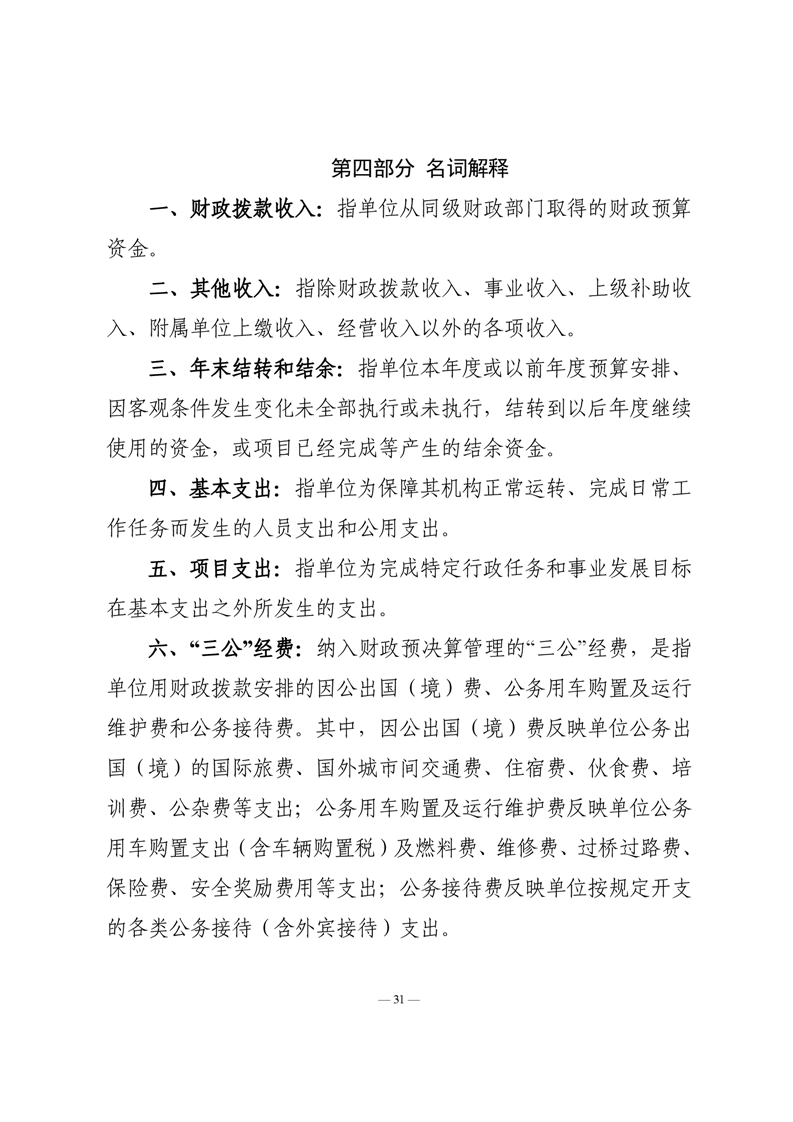
中共宿州市委政策研究室2022年度部门决算公开
来源:宿州市委政研室 浏览量:
发表时间:2023-08-24 10:37
编辑:宿州信息公开088