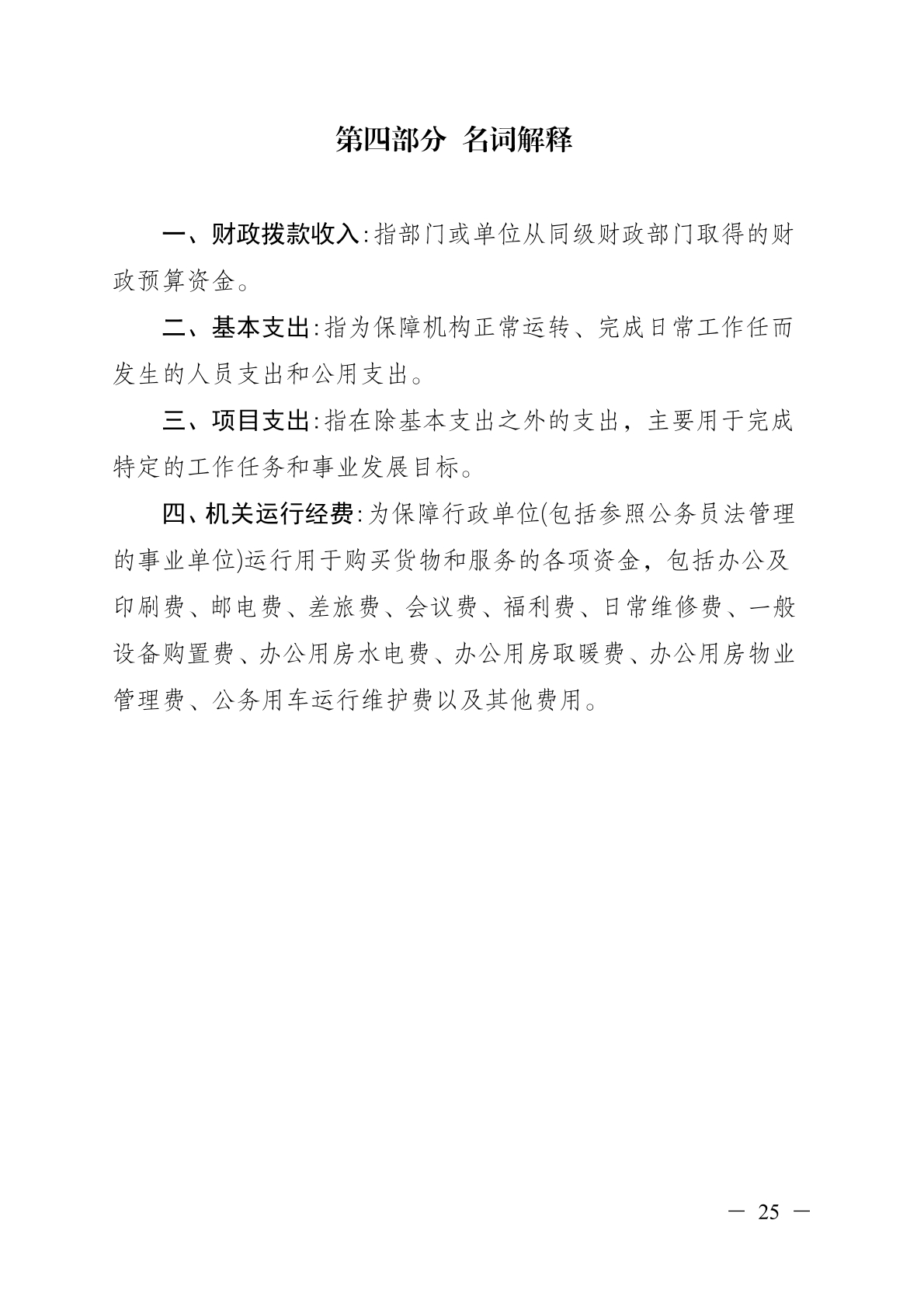
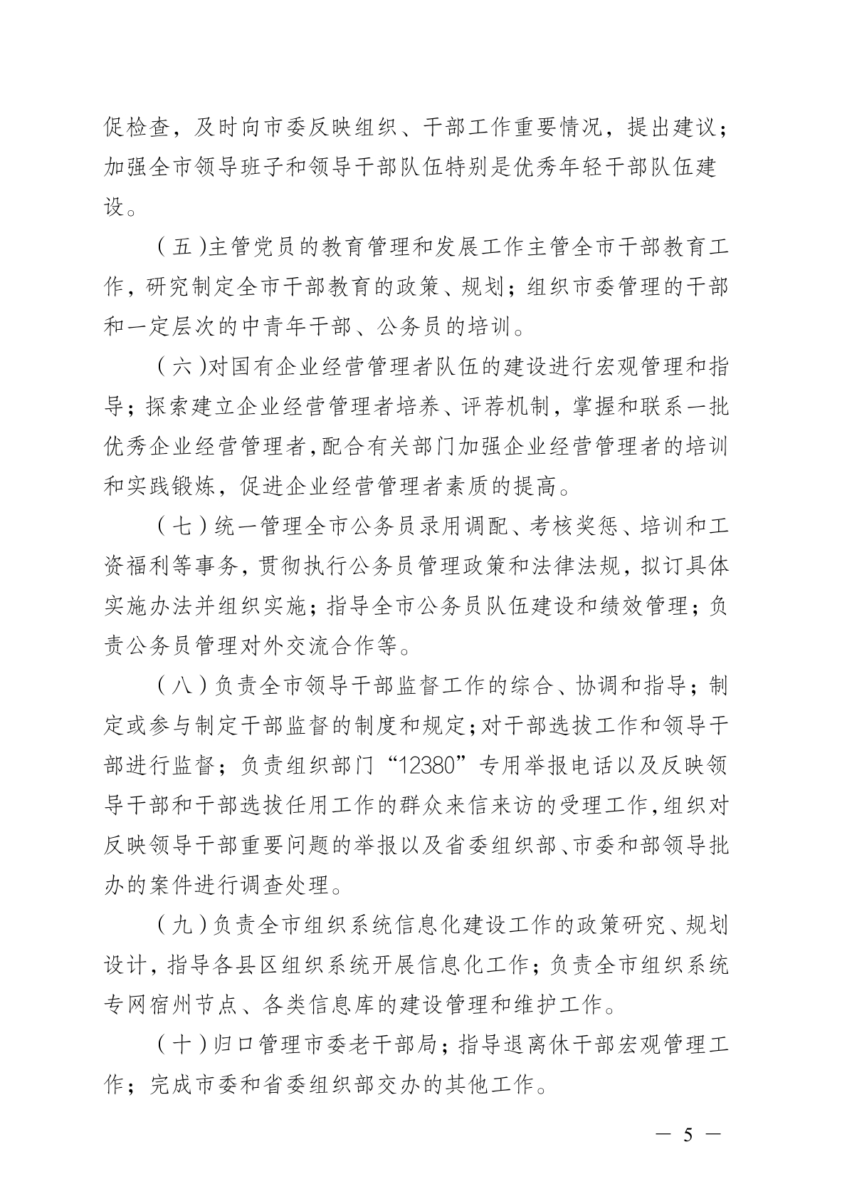
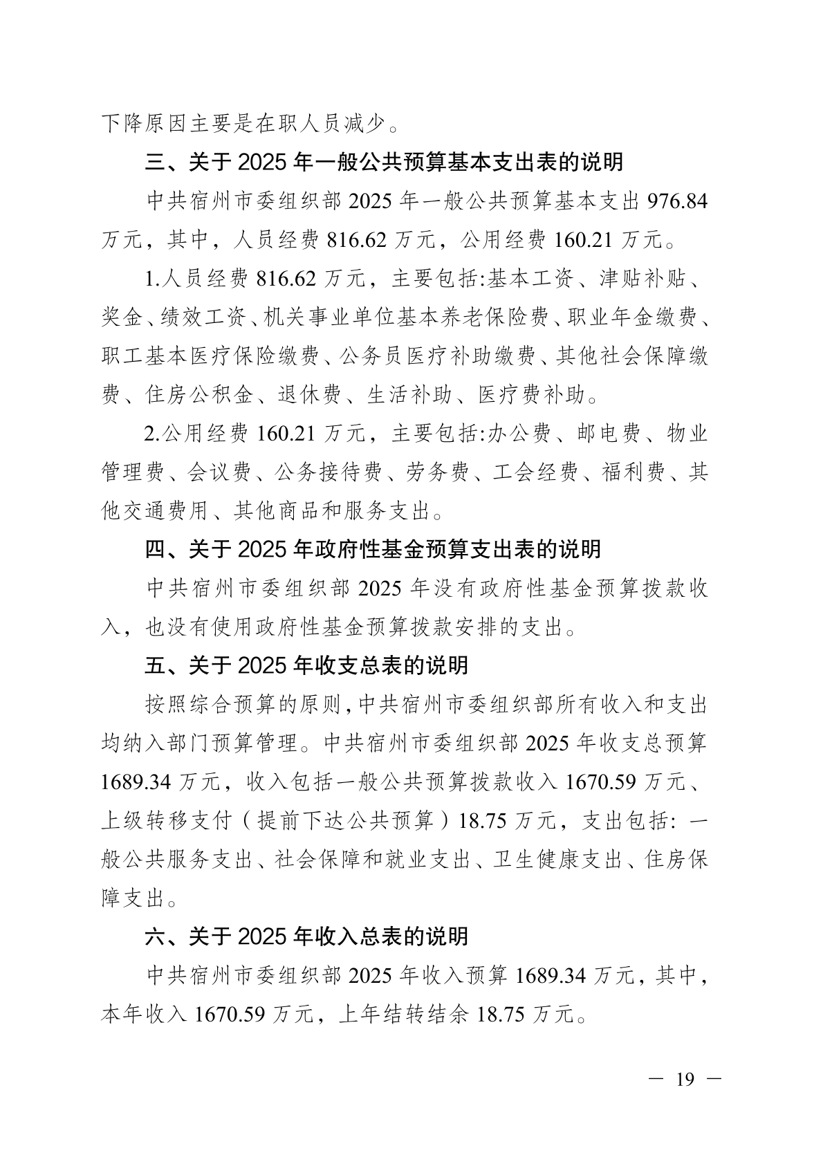
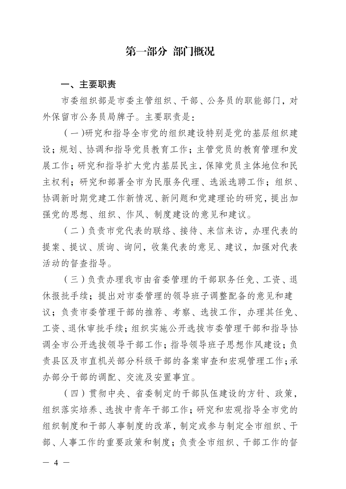
| 索引号: |
/202502-00001 |
信息分类: |
部门预算情况 |
| 内容分类: |
其他,财政、金融、审计 |
发布机构: |
中共宿州市委组织部 |
| 成文日期: |
2025-02-12 |
发布时间: |
2025-02-12 16:18 |
| 文号: |
|
有效性: |
有效
|
| 废止时间: |
暂无 |
关键词: |
|
| 名称: |
中共宿州市委组织部2025年部门预算 |
| 索引号: |
/202502-00001 |
| 信息分类: |
部门预算情况 |
| 内容分类: |
其他,财政、金融、审计 |
| 发布机构: |
中共宿州市委组织部 |
| 成文日期: |
2025-02-12 |
| 发布时间: |
2025-02-12 16:18 |
| 文号: |
|
| 有效性: |
有效 |
| 废止时间: |
暂无 |
| 关键词: |
|
| 名称: |
中共宿州市委组织部2025年部门预算 |
中共宿州市委组织部2025年部门预算
来源:中共宿州市委组织部 浏览量:
发表时间:2025-02-12 16:18
编辑:宿州信息公开085