| 索引号: |
762791021/09480-00480 |
信息分类: |
办事指南 |
| 内容分类: |
|
发布机构: |
宿州市政务公开网 |
| 成文日期: |
|
发布时间: |
2014-09-12 15:36 |
| 文号: |
无 |
有效性: |
有效
|
| 废止时间: |
暂无 |
关键词: |
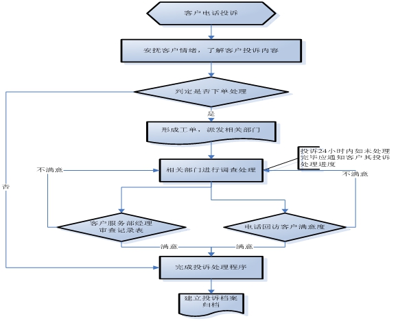
处理客户投诉工作流程 |
| 名称: |
处理客户投诉工作流程 |
| 索引号: |
762791021/09480-00480 |
| 信息分类: |
办事指南 |
| 内容分类: |
|
| 发布机构: |
宿州市政务公开网 |
| 成文日期: |
|
| 发布时间: |
2014-09-12 15:36 |
| 文号: |
无 |
| 有效性: |
有效 |
| 废止时间: |
暂无 |
| 关键词: |
处理客户投诉工作流程 |
| 名称: |
处理客户投诉工作流程 |
处理客户投诉工作流程
浏览量:
发表时间:2014-09-12 15:36
处理客户投诉工作流程
