| 索引号:
|
003187229/202303-00096 |
信息分类: |
回应关切 |
| 内容分类: |
其他,科技、教育、体育 |
发布机构: |
宿州市政府办公室 |
| 成文日期: |
2023-03-29
|
发布时间: |
2023-03-29 10:26 |
| 文号: |
|
关键词:
|
|
| 名称: |
【教育改革】安徽省教育招生考试院发布! |
| 索引号:
|
003187229/202303-00096 |
| 信息分类: |
回应关切 |
| 内容分类: |
其他,科技、教育、体育 |
| 发布机构: |
宿州市政府办公室 |
| 成文日期: |
2023-03-29
|
| 发布时间: |
2023-03-29 10:26 |
| 文号: |
|
| 有效性:
|
有效 |
| 废止时间: |
暂无 |
| 关键词:
|
|
| 名称: |
【教育改革】安徽省教育招生考试院发布! |
| 索引号:
|
003187229/202303-00096 |
信息分类: |
回应关切 |
| 发布机构: |
宿州市政府办公室 |
| 成文日期: |
2023-03-29
|
发布日期: |
2023-03-29 10:26 |
| 文 号: |
|
有效性:
|
有效
|
| 生效时间: |
|
废止时间: |
暂无 |
| 名 称: |
【教育改革】安徽省教育招生考试院发布! |
| 政策咨询机关: |
暂无 |
政策咨询电话: |
暂无 |
【教育改革】安徽省教育招生考试院发布!
来源:拂晓报微信端 浏览量:
发表时间:2023-03-29 10:26
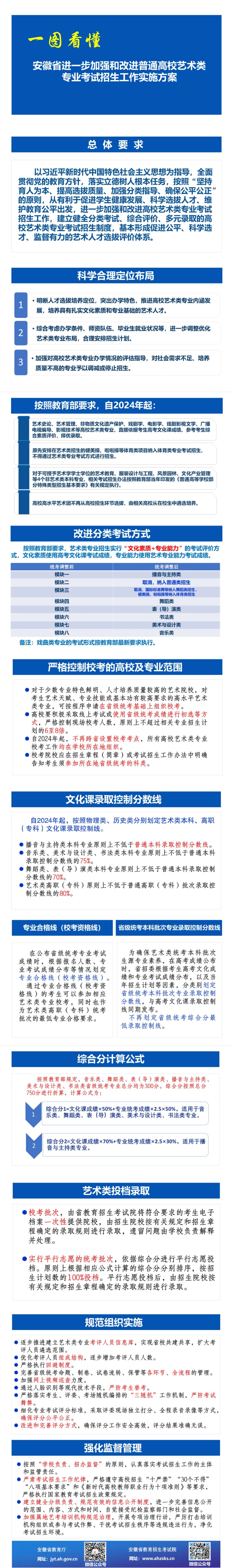
近日,安徽省普通高校艺术类专业考试招生改革方案正式发布。
记者3月24日从安徽省教育招生考试院获悉,根据《教育部关于进一步加强和改进普通高等学校艺术类专业考试招生工作的指导意见》(教学〔2021〕3号)精神和教育部办公厅印发的艺术类本科专业省级统一考试工作规范和考试招生专业目录具体要求,为进一步深化新时代教育评价改革,全面加强和改进普通高校艺术类专业考试招生,优化完善艺术类专业人才选拔机制,近日,省招委印发《安徽省进一步加强和改进普通高校艺术类专业考试招生工作实施方案》(以下简称《方案》)。《方案》明确,以习近平新时代中国特色社会主义思想为指导,全面贯彻党的教育方针,落实立德树人根本任务,按照“坚持育人为本、提高选拔质量、加强分类指导、确保公平公正”的原则,从有利于促进学生健康发展、科学选拔人才、维护教育公平出发,进一步加强和改进高校艺术类专业考试招生工作,建立健全分类考试、综合评价、多元录取的高校艺术类专业考试招生制度,基本形成促进公平、科学选才、监督有力的艺术人才选拔评价体系。我省普通高校艺术类专业考试招生改革内容主要包括以下方面:一是调整省级统考类别。2024年起,我省艺术类专业考试由原来的八个统考模块调整为音乐类、舞蹈类、表(导)演类、播音与主持类、美术与设计类、书法类六个省级统考类别。戏曲类专业的考试形式按教育部最新要求执行。二是完善招生录取办法。2024年起,艺术史论、艺术管理、非物质文化遗产保护、戏剧学、电影学、戏剧影视文学、广播电视编导、影视技术等高校艺术类专业,直接依据考生高考文化课成绩、参考考生综合素质评价,择优录取。同时,原先安排在艺术类招生的健美操、啦啦操等体育类项目纳入体育类专业考试招生,不得通过艺术类专业考试方式进行招生。2024年起,高校高水平艺术团不再从高校招生环节选拔,由相关高校从在校生中遴选培养。三是严格控制校考范围。2024年起,对于少数专业特色鲜明、人才培养质量较高的艺术院校,对考生艺术天赋、专业技能或基本功有较高要求的高水平艺术类专业,可按程序申请在省级统考基础上组织校考。高校要积极采取线上考试或使用省级统考成绩进行初选等方式,严格控制现场校考人数。不再跨省设置校考考点,所有高校艺术类专业校考工作均在学校所在地组织。四是提高文化课成绩要求。根据教育部有关文件规定,结合我省实际,自2024年起,按照物理类、历史类分别划定艺术类本科、高职(专科)文化课录取控制线。其中,播音与主持类本科专业原则上不低于普通本科录取控制分数线;音乐类、美术与设计类、书法类本科专业原则上不低于普通本科录取控制分数线的75%;舞蹈类、表(导)演类本科专业原则上不低于普通本科录取控制分数线的70%。艺术类高职(专科)原则上不低于普通高职(专科)批次录取控制分数线的80%。鼓励高校根据自身办学定位和人才培养要求,进一步提高考生高考文化课成绩要求。五是调整专业课成绩要求。省教育招生考试院在公布省级统考专业考试成绩时,根据报名人数、专业考试成绩分布等情况划定专业合格线(校考资格线)。通过专业合格线(校考资格线)的考生可以参加相应艺术类专业校考,同时也作为艺术类高职(专科)统考批次的最低专业合格要求。为确保艺术类统考本科批次生源专业素养,在高考成绩公布时,省招委根据考生高考文化成绩和专业考试成绩分布,以及当年招生计划等因素,分类别划定省级统考本科批次专业录取控制分数线,与高考文化课录取控制线同期发布。不再划定省级统考综合分最低录取控制线。六是调整综合分计算方式。2024年起,实行平行志愿的省级统考批次,在考生高考文化课成绩和省级统考成绩均达到我省艺术类专业相应层次录取控制分数线基础上,依据考生高考文化课成绩和省级统考成绩按比例合成的综合分择优录取。其中,音乐类、舞蹈类、表(导)演类、美术与设计类、书法类专业的高考文化课成绩占比为50%,播音与主持类专业的高考文化课成绩占比为70%。按照教育部规定,音乐类、舞蹈类、表(导)演类、播音与主持类、美术与设计类、书法类省级统考专业总分均为300分。综合分按照总分750分进行折算,计算公式为:综合分1=文化课成绩×50%+专业统考成绩×2.5×50%,适用于音乐类、舞蹈类、表(导)演类、美术与设计类、书法类专业。综合分2=文化课成绩×70%+专业统考成绩×2.5×30%,适用于播音与主持类专业。此外,继续按校考批次和实行平行志愿的统考批次投档录取。省招委要求,落实主体和监管责任,优化考评人员遴选,规范考试招生管理,完善信息公开,加强政策宣传培训,营造良好改革环境,确保艺考调整平稳落地。省考试院制定并推出了音乐类、舞蹈类、表(导)演类、播音与主持类、美术与设计类、书法类等六类专业省统考考试说明(试行),明确了考试性质和目的、专业目录范围、考试科目和分值、考试内容和形式、考查范围和试题示例等。
1.《安徽省进一步加强和改进普通高校艺术类专业考试招生工作实施方案》出台的背景?答:为进一步深化新时代教育评价改革,全面加强和改进普通高校艺术类专业考试招生(以下简称艺考招生),优化完善艺术类专业人才选拔机制,2021年9月,教育部印发了《关于进一步加强和改进普通高等学校艺术类专业考试招生工作的指导意见》(教学〔2021〕3号,以下简称《指导意见》),这是国家首次针对艺术类专业考试发布的规范性、指导性意见,从体制机制上对艺考招生工作进行系统性改革和完善。2022年10月,教育部办公厅印发艺术类本科专业省级统一考试工作规范和考试招生专业目录,进一步完善省级统考考试科目、分值和内容,改进考试评分方式,优化考务流程,提高省级统考的科学化、规范化水平。根据《指导意见》和艺术类本科专业省级统一考试工作规范和考试招生专业目录要求,我省结合实际,广泛听取各方面意见,多次组织专家研讨,多方调研、充分论证,制订出台了《安徽省进一步加强和改进普通高校艺术类专业考试招生工作实施方案》(以下简称《实施方案》),进一步细化和明确我省艺考招生改革工作。答:以习近平新时代中国特色社会主义思想为指导,全面贯彻党的教育方针,落实立德树人根本任务,按照“坚持育人为本、提高选拔质量、加强分类指导、确保公平公正”的原则,从有利于促进学生健康发展、科学选拔人才、维护教育公平出发,进一步加强和改进高校艺术类专业考试招生工作,建立健全分类考试、综合评价、多元录取的高校艺术类专业考试招生制度,基本形成促进公平、科学选才、监督有力的艺术人才选拔评价体系。答:推进高校艺术专业特色发展,进一步明晰人才选拔培养定位,优化艺术学科专业布局。改进专业考试方式,采取“文化素质+专业能力”的考试评价方式。完善招生录取机制,根据不同的专业类别,分类制定相应的录取政策。强化监督管理机制,进一步加强和完善艺考招生监督制约机制,强化对艺考招生全过程的监督,确保考试招生机会公平、程序公开、结果公正。答:我省艺考招生改革从2024年开始实施。自2024年起,我省将按照教育部要求,对各省级统考类别的考试科目与分值、考试形式与内容、考务组织与实施等进行优化调整,提高考试的科学化、规范化水平。各高校要认真落实相关政策要求,及时修订完善学校艺术类专业考试招生办法和人才培养方案。5.艺考招生改革后,我省艺术类专业统考将如何调整?答:按照教育部统一要求,自2024年起,我省艺术类专业统考将由原来的八个统考模块调整为音乐类、舞蹈类、表(导)演类、播音与主持类、美术与设计类、书法类六个省级统考类别。其中,音乐类专业省级统考分音乐表演、音乐教育两类,音乐表演类考试包括器乐、声乐两个方向;表(导)演类专业省统考分戏剧影视表演、服装表演、戏剧影视导演三个方向。根据教育部统一安排,戏曲类专业未作省级统考要求,具体考试形式按教育部最新要求执行。6.艺考招生改革后,我省高校艺术类专业招生的考试评价方式是什么?如何组织考试?答:艺术类专业招生实行“文化素质+专业能力”的考试评价方式,文化素质使用高考文化课考试成绩,专业能力使用艺术专业能力考试成绩。根据不同艺术专业人才选拔培养要求实行分类考试,进一步规范省级统考和校考组织实施。省级统考全省统一组织考试,高校校考由相关高校自行组织。7.艺考招生改革后,哪些专业不再组织艺术类专业能力考试?答:按照教育部统一要求,自2024年起,艺术史论、艺术管理、非物质文化遗产保护、戏剧学、电影学、戏剧影视文学、广播电视编导、影视技术等高校艺术类专业,直接依据考生高考文化课成绩、参考考生综合素质评价,择优录取。同时,原先安排在艺术类招生的健美操、啦啦操等体育类项目纳入体育类专业考试招生,不得通过艺术类专业考试方式进行招生。答:一是严格控制校考的高校及专业范围。二是积极采取线上考试或使用省级统考成绩进行初选等方式,严格控制现场校考人数,原则上不超过相关专业招生计划的6至8倍。三是自2024年起,不再跨省设置校考考点,所有高校艺术类专业校考工作均在学校所在地组织。四是校考院校应在招生章程(简章)或考试招生工作办法中明确告知考生须参加所在地省级统考的科类。9.艺考招生改革后,对于考生文化课考试成绩有什么要求?答:按照教育部文件精神,根据不同艺术专业人才选拔培养要求,逐步扭转部分高校和艺术类考生“重专业轻文化”的倾向。提高文化课考试成绩要求,自2024年起,按照物理类、历史类分别划定艺术类本科、高职(专科)文化课录取控制线。其中,播音与主持类本科专业原则上不低于普通本科录取控制分数线;音乐类、美术与设计类、书法类本科专业原则上不低于普通本科录取控制分数线的75%;舞蹈类、表(导)演类本科专业原则上不低于普通本科录取控制分数线的70%。艺术类高职(专科)原则上不低于普通高职(专科)批次录取控制分数线的80%。艺考招生改革后,将播音与主持类(原模块一)录取控制分数线由原来的普通本科录取控制分数线的90%提高到100%。调整后的播音与主持类文化课成绩要求符合教育部“适度提高艺术学理论类、戏剧与影视学类(不含表演)等有关本科专业高考文化课录取控制分数线,不得低于普通类专业所在批次控制分数线”的规定。鼓励高校根据自身办学定位和人才培养要求,进一步提高考生高考文化课成绩要求。有关要求应在高校招生章程、考试招生工作办法中明确并提前向社会公布。10.艺考招生改革后,艺术类统考批次文化课考试成绩占综合分比例,以及综合分计算公式如何调整?答:按照教育部《指导意见》关于高考文化课成绩占综合分比例不低于50%的要求,参考多数省份做法,将播音与主持类文化课考试成绩占综合分比例确定为70%,音乐类、舞蹈类、表(导)演类、美术与设计类、书法类文化课考试成绩占综合分比例均调整为50%。按照教育部规定,音乐类、舞蹈类、表(导)演类、播音与主持类、美术与设计类、书法类省级统考专业总分均为300分。综合分按照总分750分进行折算,计算公式为:综合分1=文化课成绩×50%+专业统考成绩×2.5×50%,适用于音乐类、舞蹈类、表(导)演类、美术与设计类、书法类专业。综合分2=文化课成绩×70%+专业统考成绩×2.5×30%,适用于播音与主持类专业。11. 艺考招生改革后,艺术专业能力合格要求如何调整?答:省教育招生考试院在公布省级统考专业考试成绩时,根据报名人数、专业考试成绩分布等情况划定专业合格线(校考资格线)。通过专业合格线(校考资格线)的考生可以参加相应艺术类专业校考,同时也作为艺术类高职(专科)统考批次的最低专业合格要求。为确保艺术类统考本科批次生源专业素养,在高考成绩公布时,省招委根据考生高考文化成绩和专业考试成绩分布,以及当年招生计划等因素,分类别划定省级统考本科批次专业录取控制分数线,与高考文化课录取控制线同期发布。不再划定省级统考综合分最低录取控制线。12.艺考招生改革后,省级统考科类的考试科目和分值如何设置?答:音乐类专业省级统考分音乐表演、音乐教育两类,音乐表演又分为器乐和声乐两个方向。音乐表演类(器乐方向)总分300分,包括乐理(15分)、听写(30分)、视唱(15分)、器乐(240分)4个科目。音乐表演类(声乐方向)总分300分,包括乐理(15分)、听写(30分)、视唱(15分)、声乐(240分)4个科目。音乐教育类总分300分,包括乐理(15分)、听写(30分)、视唱(15分),声乐和器乐(考生自选声乐或器乐分别作为主、副项,其中主项165分,副项75分)5个科目。舞蹈类专业省级统考总分300分,包括舞蹈基本功(120分)、舞蹈表演(150分)、舞蹈即兴(30分)3个科目。表(导)演类专业省级统考包括戏剧影视表演、服装表演、戏剧影视导演三个方向。戏剧影视表演方向总分300分,包括文学作品朗诵(100分)、自选曲目演唱(50分)、形体技能展现(50分)、命题即兴表演(100分)4个科目。服装表演方向总分300分,考试包括形体形象观测(150分)、台步展示(120分)、才艺展示(30分)3个科目。戏剧影视导演方向总分300分,包括文学作品朗诵(50分)、命题即兴表演(50分)、叙事性作品写作(200分)3个科目。播音与主持类专业省级统考总分300分,包括作品朗读(100分)、新闻播报(100分)、话题评述(100分)3个科目。美术与设计类专业省级统考总分300分,包括素描(100分)、色彩(100分)、速写(综合能力)(100分)3个科目。书法类专业省级统考总分300分,包括书法临摹1(75分)、书法临摹2(75分)、书法创作1(75分)、书法创作2(75分)。答:各地各校要严肃考试招生工作纪律,严格遵守高校招生“十严禁”“30个不得”“八项基本要求”和《新时代高校教师职业行为十项准则》等要求,严格执行国家教育考试招生政策规定。按照国家教育考试相关保密规定,完善省级统考命题、制卷、试卷流转、保管等各环节、全流程的管理。严格落实考生、评委、考场随机编排的“三随机”工作机制,严防考试舞弊。细化专业考试评分标准,采取评委现场独立打分、全程录音录像等方式,确保评分公平公正。改进和完善评分方式,确保评分工作安全高效,评分结果准确无误。严格考评人员遴选标准,建立考评人员信息库,进一步提高省外校外考评人员人数比例,落实考评人员签订考试安全责任书和回避制度。答:建立健全分级负责、规范有效的信息公开制度,进一步完善信息公开的范围、内容、方式和时间,自觉接受纪检监察部门和社会监督。对于高校艺术类专业考试招生中有违规违纪行为的工作人员和考生,严格按照有关规定严肃处理,并追究相关人员责任。高校要严格开展艺术类专业新生入学资格审查和专业复测,对于审查或专业复测不合格、入学前后两次测试成绩差异显著的考生,要组织专门调查。对于通过弄虚作假、徇私舞弊方式骗取录取资格的学生以及违规录取的学生,一律取消入学资格、录取资格或学籍,并记入其考试诚信档案。省招委、省教育厅要会同有关部门开展考试招生秩序专项治理,严厉打击违规宣传、违规承诺录取等行为,依法依规对相关责任人严肃处理并追责问责。